一柔性直流輸電及其特點
柔性直流輸電最突出的技術特點是采用了全控型的電力電子器件IGBT。與采用晶閘管的傳統直流輸電不同,柔性直流輸電的系統反應速度快、可控性較好、運行方式靈活。
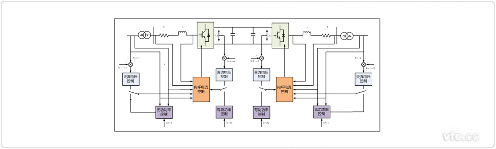
柔性直流輸電系統主要有換流變壓器、連接電抗器、換流器等設備構成。柔性直流輸電系統的兩端VSC各能控制2個物理量,因此采用矢量控制方式,系統框圖如下圖所示。控制系統主要由內環電流控制器和外環功率控制器構成。其中,柔性直流輸電系統的基本控制方式由外環控制器決定。外環功率控制器控制的主要物理量有:交流側或直流側有功功率、直流側電壓、交流系統頻率、交流側無功功率、交流側電壓等。其中,交流側或直流側有功功率、直流側電壓、交流系統頻率等為有功功率類物理量;而交流側無功功率、交流側電壓等為無功功率類物理量。柔性直流輸電系統的每一端必須在有功類物理量和無功類物理量中各挑選一個物理量進行控制,同時,柔性直流輸電系統中必須有一端控制直流的電壓,這樣柔性直流輸電系統就存在多種控制變量的組合。

柔性直流輸電系統的基本控制結構
對于兩端交流系統為有源系統的情況,合理的控制變量組合可以是整流控制有功功率和交流側無功功率,逆變端控制直流電壓和交流側無功功率。合理的控制變量組合隨兩端交流系統情況的不同而改變。但兩站之間無功功率的控制是完全獨立的,所需無功功率可以由交流電壓控制或直接無功功率控制來實現。由于換流器容量的限制,在同一站實現有功功率和無功功率獨立控制時,有功功率和無功功率必須控制在PQ平面的一個特定范圍沒。另外,當使用柔性直流輸電向無源交流網絡供電時,通常鏈接無源網絡交流網絡的那個VSC站控制交流系統頻率和交流系統電壓,而連接有源網絡的那個VSC站控制直流側電壓和交流側無功功率。
二柔性直流輸電相比傳統直流輸電的優勢
相比傳統直流輸電,柔性直流輸電沒有無功補償的問題:傳統直流輸電由于存在換流器的觸發延角(一般為10~15度)和關斷角(一般為15度或更大一些)以及波形的非正弦,需要吸收大量的無功功率,其值約為換流站所通過的直流功率的40%~60%。因而需要大量的無功功率補償及濾波設備。而且在甩負荷時會出現無功功率過剩,容易導致過電壓。而柔性直流輸電的VSC技術不僅不需要將這些負荷通過柔性直流輸電系統和電網相連,降低了供電成本,同時改善了環境。
三柔性直流輸電系統應用場合
柔性直流輸電系統主要應用在如下場合:
(1) 向遠地負載供電,如遠離電網的負荷,油田,鉆井,海島等,采用交流架空線輸電往往代價高,或者不可能,所以這些地方常用當地發電,最常用的燃料是柴油,不僅造成環境污染,而且燃料運輸需要成本,再加上維護,代價也很高,有了柔性直流輸電技術后,將這些負荷通過柔性直流輸電系統和電網相連,降低了供電成本,同時改善了環境。
我國擁有7000余個海島,孤島供電對緩解土地資源緊缺、充分利用資源意義重大。柔性直流輸電可在保證電力系統穩定的前提下,通過環流技術將不同頻率的交流電轉化為直流,用于實現兩個交流系統的互聯;通過對自身電流的快速控制,有效限制互聯系統的短路容量。另外,由于直流線路在投資、運行費用、長距離傳輸等方面具有優勢,因此在隔海輸電的情況下,技術經濟指標往往優于交流輸電方案。
(2) 可再生能源發電并網或小規模發電廠并網,如風能發電,太陽能發電,潮汐發電,小水電廠以及海上鉆井平臺的氣體渦輪發電等,這些電廠由于地域和環境限制,往往遠離電網和主負荷區,如何將這些地域分散、規模較小的電廠用較低成本連接到電網是一個待解決的問題。VSC-HVDC技術的出現解決了這一問題,它的一個優點是允許發電機工作在不同于電網的頻率甚至是變頻率方式。VSC-HVDC對交流電壓的控制能力尤其適合于風力發電的傳輸,紊亂的風流等原因會引起風力發電電壓閃變,而VSC-HVDC 用一定電壓控制策略可以將電壓穩定在常數值。
如瑞典Gotland 風力發電工程,其功率50MW,±80kV,70km 長,采用柔性直流輸電方式傳輸,其反饋電壓外環能夠使得電壓在50ms內階躍至新的設定值。
隨著“十二五”新能源政策的實施,我國開始大力推廣太陽能、陸上風電等新能源利用,同時積極開發海上風電。但是新能源發電往往具有不可預測、流量較小、比較分散等特點。尤其是海上風電,風電場遠離陸地,用普通的方式輸電損耗太大,同時雖然數量很多但規模較小大多為數百萬兆瓦等級,因此柔性直流輸電是海上風電場并網的唯一方式。
(3) 城市中心區電力增容。隨著城市人口膨脹和城區合理規劃,要在城區進行電力傳輸架空線的施工變得日益困難,另一方面,交流長距離傳輸對地有注入電流,需要添加補償設備,如并聯電抗器或者電容器等,VSC-HVDC采用地埋式電纜,既不會影響城市市容,也不會有電磁干擾,同時也適合長距離電力傳輸。
(4) 同步/異步電網之間互聯,可用于多個相同或不同頻率的電網互聯,構成大區域電網;電網與電網之間一方面可以進行有功潮流輸送,緊急無功支撐,對電網可靠性提供強有力的保證;另一方面,通過柔性直流將多個電網互聯,可以隔離電網之間故障的進一步惡化,這也是柔性直流發展重要的應用場合之一。
上一篇:非正弦交流電有功功率的計算
下一篇:羅氏線圈工作原理